各本科人才培养单位:
为了进一步优化学校本科专业布局,有的放矢培养国家战略人才和急需紧缺人才,提升教育对高质量发展的支撑力、贡献力,根据《教育部办公厅关于进一步做好普通高等学校本科专业设置工作的通知》(教高厅〔2024〕1号)《普通高等学校本科专业设置管理规定》(教高〔2012〕9号)及《bw必威西汉姆联官网本科专业设置与建设管理办法》(西校〔2023〕90号)的相关要求,结合学校实际,现组织开展2024年新专业正式申报与2025年新专业预申报工作,具体通知如下。
一、申报对象
教育部从2023年起实施专业设置预申报制度,即高校申请增设专业(不含中外合作办学专业、第二学士学位专业)原则上应列入学校学科专业发展规划,提前1年进行预申报故本次新专业申报工作包含以下两类。
(一)正式申报对象
1.已于2023年进行过预申报,计划在2024年正式申报增设的专业;
2.现有专业拟申请中外合作办学。
(二)预申报对象
计划在2025年申报增设的专业。
二、专业增设条件
(一)增设本科专业应主动服务国家战略、经济社会发展需求及区域发展急需,紧密对接“四新”建设发展需要,且符合学校办学定位、办学特色及学科专业发展规划。重点在国家战略必争领域、新兴产业领域、区域发展紧缺领域等设置新专业。
(二)统筹学科专业一体化发展,做强优势学科专业,做优特色学科专业,打造特色优势专业集群,新设本科专业应具有显著学科优势及发展前瞻性,鼓励学院(部)对现有本科专业进行优化和整合。
(三)加强专业设置与招生、就业联动,推动专业升级换代。新设本科专业应为社会需求旺、生源质量好、就业质量高的专业,及时调减不适应经济社会发展、就业率过低的专业。原则上采取“退一进一”方式申请设置新专业,专业数未超过2个(含)的学院不受此限制;对于本科专业数超过5个(含)的学院(部)原则上采取“退二进一”方式设置新专业,且申报时须明确停招专业。
(四)规范合作办学专业备案和审批。设置国家控制布点专业或目录外专业,按增设专业程序提前申请,审批通过后方可申请中外合作办学;申请设置非国家控制布点专业,应按增设专业程序进行备案。
(五)新设本科专业应满足《普通高等学校本科专业类教学质量国家标准》基本要求,符合教育部等五部门印发的《普通高等教育学科专业设置调整优化改革方案》(教高〔2023〕1号)的相关要求,其他设置条件详见《bw必威西汉姆联官网本科专业设置与建设管理办法》(西校〔2023〕90号)(附件1)。
三、申请程序及安排
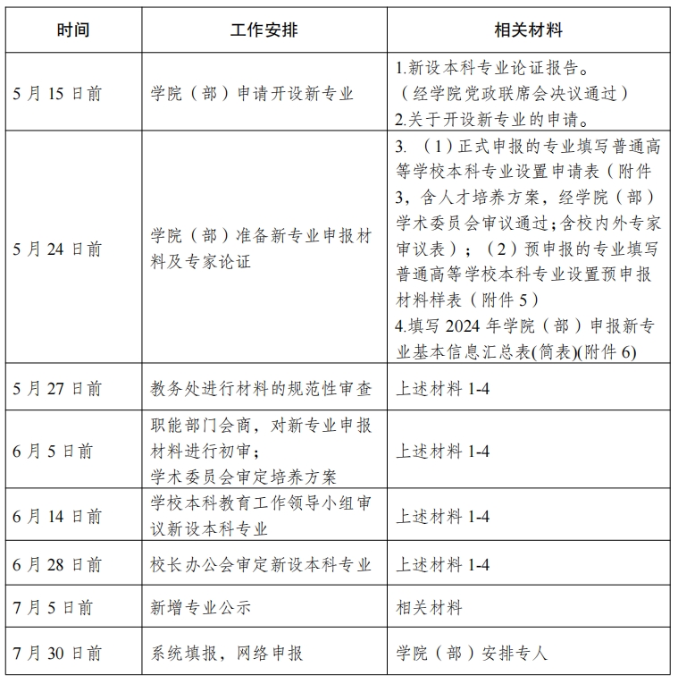
各相关学院(部)正式申报流程按照《bw必威西汉姆联官网本科专业设置与建设管理办法》相关程序执行,正式申报和预申报增设专业具体时间安排如下:

四、工作要求
(一)为进一步推进学校学科专业设置调整优化改革,学院(部)应根据经济社会发展需求、区域发展急需和自身办学定位、办学条件等,主动开展专业设置规划,优化专业结构,加快推进专业转型升级,提前谋划增设专业。既可增设普通高校专业目录(附件2)内专业,也可增设目录外专业。
(二)为保证专业设置的合理性和前瞻性,学院(部)应对拟增设专业的必要性和可行性进行调研并做好相关论证工作,突出办学特色,优化师资队伍和教学资源配置,提出科学的人才培养方案,把好增设专业质量关。
其他未尽事宜请与教务处教学研究与专业建设科联系。
联系人:涂雪菲 邹士鑫联系电话:68252390
联系地址:文俊楼(南区行政楼)207办公室
教务处
2024年4月30日
- 附件【附件1:西校〔2023〕90号关于印发《bw必威西汉姆联官网本科专业设置与建设管理办法》的通知.pdf】已下载次
- 附件【附件2:普通高等学校本科专业目录(更新至2024年).pdf】已下载次
- 附件【附件3:普通高等学校本科专业设置申请表.docx】已下载次
- 附件【附件4:相近专业教师队伍情况.xls】已下载次
- 附件【附件5:普通高等学校本科专业设置预申报材料样表.docx】已下载次
- 附件【附件6:2024年学院(部)申报新专业基本信息汇总表.xlsx】已下载次
- 附件【附件7:2024年学院(部)申报新专业联系人信息表.xlsx】已下载次