各本科人才培养单位:
为了进一步优化学校本科专业布局、体现办学特色和优势,根据《普通高等学校本科专业设置管理规定》《bw必威西汉姆联官网本科专业设置、建设与管理办法(修订稿)》等文件和学校本科教育工作领导小组会精神,现将2022年新专业申报工作有关事项通知如下:
一、基本条件与要求
(一)新设本科专业应符合学校办学定位和学科专业发展规划,具有学科优势基础,具备发展前瞻性,鼓励和支持各学院(部)为调整专业结构和增强专业特色,通过“退一进一”的专业替换方式申报新专业。
(二)新设本科专业应在充分调研国内和区域人才培养需求的基础上,充分论证增设专业的理由和条件 。
(三)新设本科专业应满足《普通高等学校本科专业类教学质量国家标准》基本要求,具有一定的办学基础和必需的师资队伍、实验场地等基本办学条件,有完成专业人才培养方案所必需的专职教师队伍及教学辅助人员。
(四)现有本科专业数目过多(专业数超过5个)、专业排名靠后(软科专业相对排名低于50%)的学院(部),原则上不允许额外新设专业。
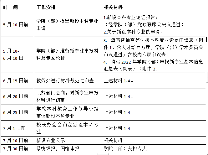
二、申请程序及安排

三、工作要求
(一)学院(部)根据社会需求、资源条件和专业发展实际,积极谋划新专业设置,既可新增普通高校专业目录内专业,也可新增目录外专业(附件3)。
(二)做好新设本科专业论证工作,申报增设的本科专业应为国家急需、或能够填补区域专业设置空白、或具有显著学科优势、或人才需求旺盛的专业。
(三)为确保申报工作顺利进行,请各单位确定专门工作人员,于5月10日前将工作人员名单(附件4)报送至教务处教学研究科,并请按照各时间节点,将相关材料纸制档一式一份,报送至教务处教学研究科,电子文档发送至jwcjyk207@163.com。
其他未尽事宜请与教务处教学研究科联系。
联系人:邓怡迷 邹士鑫 联系电话:68252390
联系地址:文俊楼(南区行政楼)207办公室
附件:
附件2:2022年学院(部)申报新专业基本信息汇总表(简表).xlsx
附件3:普通高等学校本科专业目录(更新至2022年发布).pdf
附件4:2022年学院(部)申报新专业联系人信息表.xlsx
教务处
2022年4月20日

