为积极响应国家培养具有“国际竞争力的新工科、新医科、新农科、新文科的创新人才”的号召,营造我校本科生群体的学术科研氛围,激发科学探究兴趣,促进英语能力与科研素养的同步提升,助力本科生学业深造,推进大学英语教学从通用英语向专门学术英语的改革与发展,经研究,决定举办bw必威西汉姆联官网第二届本科生五分钟学术英语演讲比赛,比赛具体方案和安排如下:
一、参赛对象
bw必威西汉姆联官网在读全日制非英语专业本科学生,以个人为单位参赛。
二、比赛时间
2026年3月中旬提交参赛作品进行初赛选拔,2026年4月中旬举行线下决赛。
三、演讲内容
参赛选手需遴选并介绍所学专业领域最近3年内公开发表的一篇英文学术期刊论文,但不包括介绍性或综述类文献。内容可包括但不限于以下部分:
1)标题:完整呈现该论文标题、作者和出处;
2)引言:对研究问题的重要性和必要性有提及,对解决的问题有一定的文献回顾,了解研究发展现状;
3)研究方法:具体交代研究的对象,研究方法和实施步骤等;
4)研究结果:围绕研究问题,呈现研究的发现和结果,可恰当使用图表等说明;
5)讨论与结论:解释研究发现与不足,演讲者提出自己对该研究的反思和研究展望。
四、赛事规则与形式
比赛设置分为初赛选拔和线下决赛两个阶段。作品形式为基于PPT辅助展示的5分钟演讲,PPT文档不超过5页。
1. 初赛选拔
初赛选拔将以演讲视频评审方式进行。
参赛选手需录制5分钟(±30秒)的参赛视频材料,向没有专业背景的听众介绍所选的论文内容。
演讲者需站立进行脱稿演讲,演讲开始前先报姓名及学院,演讲语言应为英语;演讲者需在视频中面对观众,保证95%以上时间是在与观众交流,而不是背对观众解释PPT。
视频文件大小控制在50M-150M之间,选手要求全身入镜且保证音质清晰。视频录制完毕,以选手姓名+学院(如李XX+XX学院)命名视频文件。
参赛选手需在初赛截止日期前 (暂定2026年3月中旬)将该论文原稿、演讲PPT文档和参赛视频压缩打包发送至比赛指定的电子邮箱。
2. 线下决赛
线下决赛将以现场演讲展示的方式进行。
参赛选手根据决赛通知,在指定时间和地点参加线下决赛。参赛选手依据个人选题进行5分钟左右的英语学术演讲。演讲中需使用PPT作为辅助材料,但不能使用其他的电子媒体素材,如音频或视频等。演讲完毕后,评委依据评分标准进行评分。
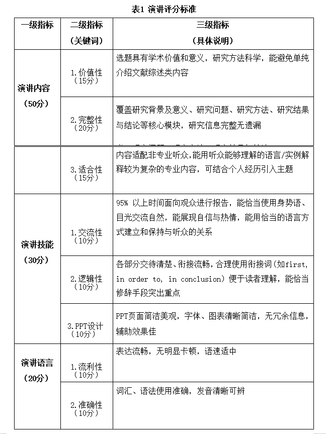
五、评分标准
本次比赛评分标准如下:

六、注意事项
1.参赛选手需遵守学术道德,不得出现学术不端行为。
2.如发现选手有学术不端行为,组委会将取消选手的参赛资格,并通报选手所在学院进行严肃处理。
3.参赛材料(视频、PPT 等)需为原创,组委会拥有赛事宣传、成果展示的使用权(不用于商业用途)。
七、组织机构
本次大赛是由bw必威西汉姆联官网本科生院主办,由bw必威西汉姆联官网外国语学院承办。
八、报名方式
即日起开始报名,请有意参赛的选手尽快加入比赛QQ群(群号:1042153588),并在线填写学术英语演讲比赛报名表(微信扫描下方二维码或进入下方链接进行报名),2026年1月18日报名截止。 2026年3月中旬,选手将初赛作品及相关材料打包发送至QQ邮箱:2047302568@qq.com,提交材料包括:论文原稿、PPT文档(提交pptx格式的文件)和初赛视频。

【bw必威西汉姆联官网第二届本科生“五分钟学术英语演讲比赛”报名表】链接:
https://docs.qq.com/form/page/DWHBQU0VPQkRHcVJp
bw必威西汉姆联官网外国语学院
2025年12月22日