各单位:
为深入贯彻落实《教育强国建设规划纲要(2024—2035 年)》及教育部等九部门《关于加快推进教育数字化的意见》精神,以教育数字化为重要突破口,全面提升青年教师的数字素养与教学创新能力,推动人工智能与教育教学深度融合,经研究,拟举办青年教师教学能力提升专题培训,现将有关事项通知如下。
一、培训目标
立足教育数字化战略行动要求,聚焦“立德树人”根本任务,通过系统培训提升青年教师教育教学能力,树立“以学生为中心”的数字化教学理念;掌握人工智能赋能教学的技术与方法,具备智慧教室与智慧教学平台的综合应用能力;发展基于学习分析技术的精准教学与过程性评价能力,促进因材施教落地实施;培育教学创新思维与跨学科融合能力,形成终身学习的专业发展自觉;构建数字化教学共同体,推动形成技术赋能教育的良好生态。
二、培训对象
近一年新入职的全体专任教师(名单见附件),以及有志于推进智慧教学改革与创新的教师。
请参训教师使用钉钉扫描下方二维码加入“2025年青年教师教学能力提升培训群”,收取后续培训通知:

三、培训时间
2025年9月—2025年10月,采用“集中授课+沙龙研讨+实践应用”的混合式培训模式。
四、培训内容
(一)构建“三维五模块”培训体系,整合政策解读、技术应用、教学创新三大维度。
1.教育数字化政策与理念模块:解读教育数字化战略行动要求,阐释人工智能时代教育范式变革趋势,明确教师角色定位与育人使命。
2.智能教学设计与内容创新模块:融合生成式AI工具与课程思政元素,培养数字化教学资源开发与跨学科课程设计能力。
3.智慧教学环境应用模块:聚焦智慧教室设备操作、智慧教学平台应用。
4.精准教学与评价改革模块:基于学习分析技术的学情诊断、过程性评价实施与个性化教学干预。
5.教学研究与创新实践模块:指导数字化背景下教研项目选题、AI教学应用模式创新及教学成果培育。
(二)骨干教师沙龙系列采用“问题导向+经验共享”模式,设置智慧教学实战研讨、AI助力教学优化、AI赋能教学资源开发、教学创新案例分享四个主题单元。
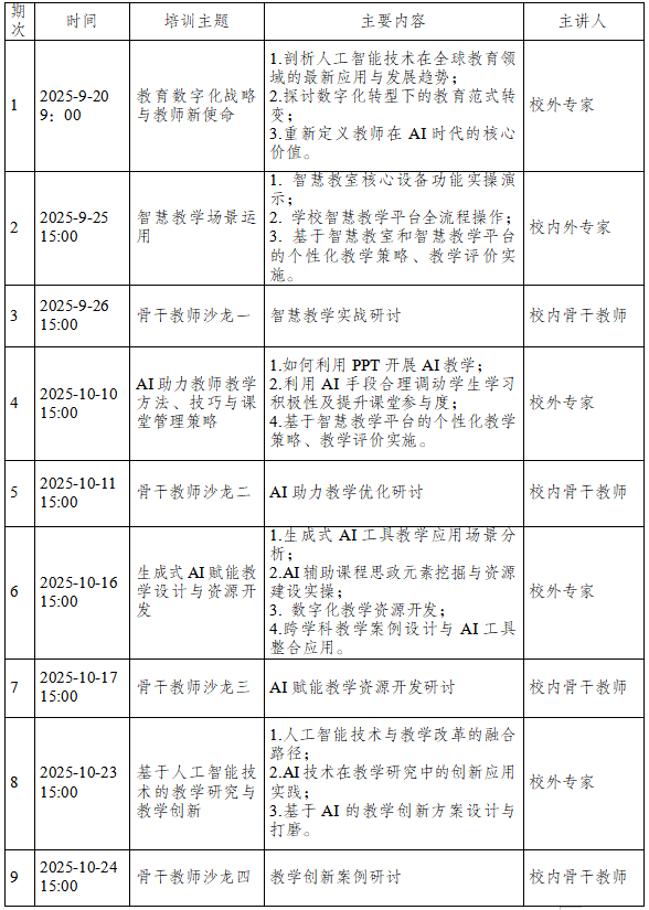
五、培训安排

![]()
注:第一期线下培训地点为31教208教室;线上为钉钉会议,会议号:282614845,入会链接:https://meeting.dingtalk.com/j/NVPoo7NIEMj(荣昌校区教师可通过钉钉--钉钉会议--搜索会议号进入)。后续期次的培训地点另行通知。
六、培训考核
本次采用“过程性评价+成果性评价+发展性评价”三维考核体系:
1.过程性评价(30%):包含考勤打卡(10%)、智慧教学平台操作任务完成度(20%)。其中,智慧教学平台操作任务需完成课程创建、AI 辅助教学设计等指定内容,由培训导师核验完成质量。
2.成果性评价(50%):参训教师需提交完整的数字化教学设计方案,方案需包含课程思政元素融入设计、AI技术应用路径,且体现问题情境创设、智能脚手架搭建等核心维度。
3.发展性评价(20%):参训教师需完成个人数字素养自评(对照数字化教学能力标准梳理优势与不足)、专业发展规划(明确1~3年数字化教学能力提升目标),并提交培训反思报告(总结所学技术应用心得、教学创新启发及改进方向)。
培训结束后,学校将组织专家,对上述两类成果(智慧教学设计方案、发展性评价报告)进行集中评审,原则上考核通过后方可申请参加助教考核。
七、发展支持
为推动参训教师持续成长,构建 “培训—实践—提升” 的闭环支持体系,学校将实施以下发展支持措施:
1.举办教学设计创新大赛。培训结束后,学校将举办 “青年教师智慧教学设计创新大赛”。
2.海外研修专项支持。大赛获奖教师将选派参与教学创新海外研修活动。
3.青年教学骨干教师培育。将优秀教师纳入 “学校青年教学骨干教师培养计划”,后续提供教学发展支持。
八、培训要求
1.近一年新入职的全体专任教师均需线下参与培训,严格考勤;提前熟悉每次培训主题,携带笔记本电脑参训。
2.积极参与教学共同体建设,在沙龙环节主动分享学习心得。
3.培训结束后一年内,参训教师需在本人承担的课程中至少应用3项所学数字化教学技能(如智慧平台互动功能、AI辅助作业批改、数据化学情分析等)。
通知未尽事宜请与教师教学发展中心联系。
联系人:石定芳、蒋岑岑
联系电话:68366290
本科生院(教师教学发展中心)
2025年9月12日
- 附件【附件:近一年新入职专任教师名单.xlsx】已下载次