各本科人才培养单位:
为深入贯彻党的二十大精神,落实立德树人根本任务,进一步强化“学生中心、产出导向、持续改进”理念,切实推进新一轮本科教育教学审核评估工作,在完成2022版本科人才培养方案修订基础上,根据《bw必威西汉姆联官网课程大纲管理办法》(西校〔2018〕634号)要求,决定启动2022版本科课程大纲修订工作,有关事项通知如下:
一、修订对象
《bw必威西汉姆联官网本科人才培养方案(2022版)》中的所有理论、实验、实践环节的必修和选修课程。
二、修订要求
(一)坚持立德树人
充分发挥课堂教学主渠道作用,在现版课程大纲课程思政建设基础上,进一步完善优化课程目标中的素质目标,立足课程知识体系深入挖掘课程思政元素,将其有效融入课程教学内容、教学方法等,实现价值塑造、知识传授和能力培养三者有机融为一体。
(二)聚焦产出导向
按照反向设计、正向施工的人才培养路径,根据2022版本科人才培养方案中附表3“XX专业课程对毕业要求支撑的矩阵表”和附表4“XX专业课程对毕业要求指标点支撑的矩阵表”设计课程目标,根据课程目标设计课程内容、教学方法和考核方式,建立课程目标与毕业要求、课程目标与教学内容、课程目标与考核方式之间的关系表。
(三)提升“两性一度”
提升“高阶性”,坚持知识、能力、素质有机融合,培养学生解决复杂问题的综合能力和高级思维。突出“创新性”,教学内容应体现前沿性与时代性,及时将学术新动态、研究新成果和实践新经验融入课堂教学,并在《bw必威西汉姆联官网本科课程大纲内容更新情况统计表》(附件5)中明确标注各门课程新增教学内容及原因。增加“挑战度”,课程设计增加综合性、研究性、创新性内容,破除“高分低能”积弊。
(四)推动课堂革命
强化现代信息技术与教育教学的深度融合,以创新教学方法为主要途径,积极探索启发式、讨论式、探究式、参与式、案例式、翻转课堂等新型教学方式,广泛应用新型教学平台和教学终端,增强师生互动、生生互动,形成对话、研讨的课堂氛围。鼓励通过云端课堂、双师协同课堂、兼职教师进课堂等方式引入教学名师、优秀科学家、行业精英等为学生授课。
(五)强化课程考核
注重学习过程性考核,适当加大过程性成绩在总成绩中的比重。综合运用闭卷笔试、开卷笔试、课程论文、案例分析、PPT汇报、作品、口试、线上面试、综合考查等多种形式,积极应用非标准答案考试,强化学生对知识的分析、应用、评价、创造等方面的考核,引导学生主动加大学习投入。
(六)重视实践教学
更新实验教学内容,增加实验内容的前沿性和应用性,构建分层递进的实验教学体系。整合社会教育资源,注重产教融合和校企合作,构建协同育人的实习实训教学体系。根据《bw必威西汉姆联官网全日制本科生劳动素养评价办法》,加强劳动教育依托课程的实践教学体系建设。创新实践教学方法,充分利用现代教育技术手段,改革传统的实践教学方式,推广运用虚拟、仿真等技术,提高学生实践兴趣和实践教学效果。
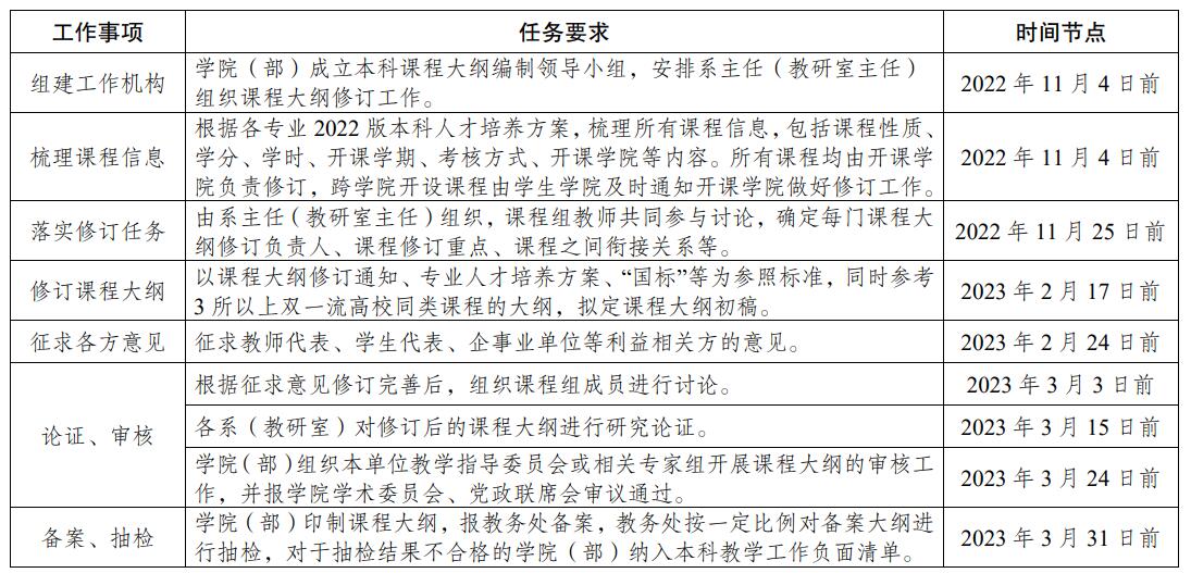
三、修订程序

四、其他事项
1.课程大纲原则上应依据学校发布的模板(附件1-4)进行新编或修订,专业认证有特殊要求的可参照认证要求。课程代码相同的课程只编制一个课程大纲。
2.课程大纲须分专业按照培养方案中的课程计划顺序进行排版印制(含封面、目录及所有课程大纲),于2023年3月24日前以学院(部)为单位将各专业汇编后的课程大纲及附件5电子版发送至jwcjxjsk@swu.edu.cn,纸质版加盖学院(部)公章提交至教务处专业与课程建设科206办公室。
3.课程大纲修订完成后将录入教务系统向学生公布。
联系人:雍小菊杨丽媛
联系电话:68254100
附件1:bw必威西汉姆联官网本科理论课程大纲模板(2022版).docx
附件2:bw必威西汉姆联官网本科理论附带实验(实践)课程大纲模板(2022版).docx
附件3:bw必威西汉姆联官网本科独立性实验(实践)课程大纲模板(2022版).docx
附件4:bw必威西汉姆联官网本科实习(实训)课程大纲模板(2022版).docx
附件5:bw必威西汉姆联官网本科课程大纲内容更新情况统计表(2022版).xlsx
教 务 处
2022年11月23日
